本期全球金融科技半月评主要聚焦以下两方面内容:
一、美国众议院举行有关“数字美元”的听证会
美国时间6月11日中午,美国众议院金融服务委员会举行了一场线上听证会,题为“疫情期间的包容性银行业务:使用联邦账户和数字工具改善补助金的发放(InclusiveBanking During a Pandemic: Using FedAccounts and Digital Tools to ImproveDelivery of Stimulus Payments)”。该听证会由金融科技特别工作组牵头,出席的证人包括:加州大学欧文分校法公司教授梅尔莎·巴拉达兰(Mehrsa Baradaran)、美国商品期货交易委员会(CFTC)前主席,同时也是“数字美元”项目的主要发起人克里斯·吉安卡洛(Chris Giancarlo)、电子交易协会首席执行官朱迪·凯利(JodieKelley)以及范德比尔特大学法公司法学教授摩根·里克斯(Morgan Ricks)。
该听证会的举办背景是由于美国有超过850万个家庭没有银行账户,目前美国政府发放的疫情补助无法高效交付至个人。几位参会专家分别就这一问题提出了3种解决方案:一是通过美联储直接为公民开设账户。巴拉达兰教授和里克斯教授均认为私营部门无法解决账户问题,主张使用邮局作为美联储账户的实体入口,为偏远地区的家庭开设账户;二是通过“数字美元”这一新兴手段。吉安卡洛(Giancarlo)提倡采用“数字美元”作为直接发放补助金的手段,其认为只要解决宽带接入问题,并提供低成本的移动设备,央行数字货币(CBDC)将比实体银行更便利;三是通过电子借记卡的方式。朱迪·凯利主张使用免费的电子钱包开通借记卡,并将其集成到安全性较高的电子商业钱包系统,以分发补助金支票。
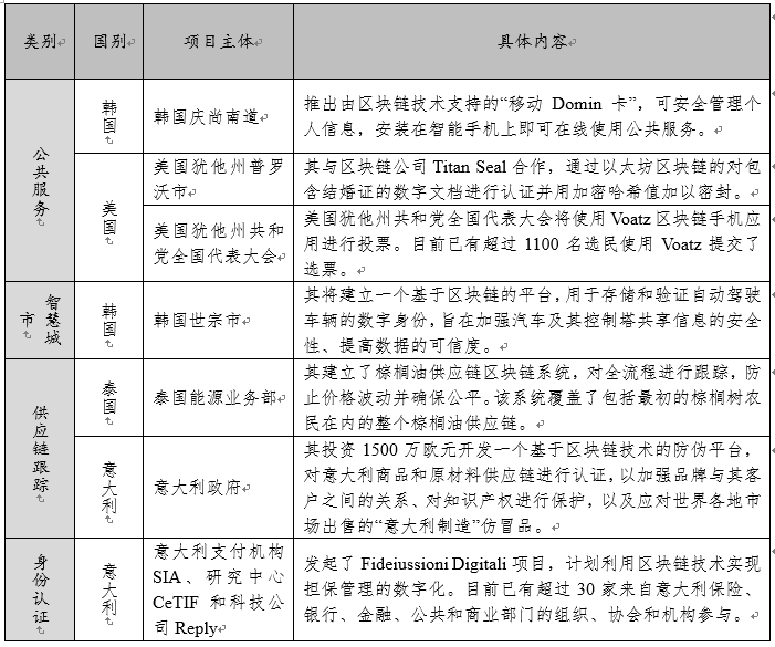
二、近期区块链技术应用情况一览
根据公开信息,梳理了近期区块链技术的相关应用项目,见下表:


半月评参考的动态消息及来源:
1.美国众议院将举行有关“数字美元”听证会
美国时间6月11日,美国众议院金融服务委员会将举行听证会,题为“疫情期间的普惠银行业务:使用美联储账户(Fed Account)和数字工具改善经济刺激的交付”。该听证会由主席Maxine Waters与人工智能特别工作组共同成立的金融技术特别工作组参与,该工作组负责审查金融科技法规的修订,包括消费者保护的法律和法规结构、数据隐私问题以及消费者参与情况。
——中金网
2.美国国会议员呼吁美联储提高CBDC工作的透明度
美国国会议员Tom Emmer在众议院金融服务委员会金融技术特别工作组举办的听证会上表示,美联储(Fed)应更加专注于央行数字货币(CBDC)的研发工作,应提高央行数字货币工作的透明度。Emmer称,美联储的工作是其强烈支持的进程,但不幸的是,这一过程并没有达到对于实现这一目标的根本必要的公众考虑和透明度。Emmer强调需要开放的和易于使用的新支付系统,并指出“现金是一种公共支付基础设施”。据悉,Emmer是美国国会区块链核心小组的联合主席,并提出了一系列针对该技术的立法法案。
——The Block
3.美国国会重新考虑使用“数字美元”发放援助
美国国会金融科技特别工作组举行听证会,听取了关于使用“数字美元”升级美国传统金融基础设施的证词。在美国上一轮的经济刺激中,一些美国公民未能很快收到1200美元的援助支票,这使得数字美元再次受到关注。这之后出现了许多法案,要求使用FedAccounts和数字美元作为简化援助金发放的手段。
——BitpushNews
4.国会议员:数字美元听证会“令人鼓舞”,但细节仍需讨论
在6月11日国会金融科技工作组的听证会上,每个人似乎都同意可以通过数字美元来改善金融普惠,而关于数字美元的具体细节可能引起了更大的争议。国会议员Warren Davidson是工作组的成员,也是知名加密倡导者,他对听证会的总体基调感到满意:“就人们在这个问题上的立场而言,这并不是真正的党派之争。会议没有因为它对美元构成威胁而直接拒绝,因为它就是美元,这无疑是令人鼓舞的。”在早些时候的谈话中,金融服务委员会的民主党成员特别关注加密技术对美国主权的威胁。Davidson提到全体委员会主席Maxine Waters起草了一项关于昨天谈话核心内容的法案。 Davidson尤其担心,当谈到“数字美元”时,每个人都在谈论的内容并没有包括现有美元的一些关键优势,包括隐私和自主性:“这是现金的优势,你必须具备这一特点,即你没有真正过滤交易。”因此,Davidson认为,就数字美元的含义达成共识需要更多的时间。(Cointelegraph)。
——区块链网
5.其他消息源自国务院发展研究中心国际技术经济研究所撰写的金融科技月度评论
——全球技术地图公众号